中国商报(记者 蒋永霞)8月14日晚间,步步高商业连锁股份有限公司(以下简称步步高)披露2025年半年度报告。报告期内,公司实现营业收入21.29亿元,同比增长24.45%;归属于上市公司股东的净利润2.01亿元,同比增长357.71%。

亮眼成绩的背后,是步步高对胖东来模式的深度借鉴。此外,步步高也在持续探寻独特的发展路线,强化差异化竞争优势。
超市“胖化”成效显著
步步高与胖东来的战略合作成效显著。步步高2024年的业绩触底反弹,以及2025年上半年的强劲增长,均印证了“胖东来模式”的转型价值。
值得关注的是,步步高上半年净利润占营收的比例达9.4%,这一指标甚至超越了胖东来5%的预期水平。据悉,在今年3月末举行的2025中国超市周活动中,胖东来创始人于东来表示,胖东来将2025年的销售额目标控制在200亿元以内,利润预计10亿元。按此推算,胖东来净利润占营收的比例为5%。
步步高方面强调,2025年上半年营收的强劲增长,特别是超市销售额实现大幅增长,是步步高系统性改革成效的集中体现。
在具体实施层面,步步高通过“关停并转”策略对超市业态进行系统性改革。在门店运营层面,8月9日步步高超市永州舜德店恢复营业,至此19家完成调改的门店成为业绩增长引擎。春节消费旺季期间,这些门店的销售额同比激增3—6倍,客单价显著高于行业平均水平。同时,步步高通过关闭低效门店、聚焦优质门店,带动整体营收规模与质量双升。
供应链端的变革同样成效显著。步步高通过深化源头直采,与超200家优质供应商建立战略合作关系,由此带来的商品价格优势与新鲜度提升,使其在区域市场竞争中脱颖而出,生鲜品类有效拉动全品类销售增长。
自有品牌成为新增长点
当下,商超行业正经历前所未有的深刻变革,调改已成为整个实体零售追逐的方向,“胖东来爆改”也并非步步高专属。面对零售行业同质化竞争加剧的挑战,步步高也开辟了第二条增长曲线。
据悉,步步高在2025年3月推出自有品牌BL(Better Life,Better Love),该品牌凭借“直连产地+专业检测+极致性价比”的定位迅速打开市场。
截至7月底,步步高自有品牌BL有超50支单品先后上市,覆盖一次性用品、纸品、米、啤酒、饮料、果汁、牛奶、洗衣液、湿纸巾、毛巾、袜子等多元品类,以“高性价比+差异化”定位,既满足消费者日常需求,又为门店打造独特商品标签,助力经营质效提升,进一步夯实零售转型的商品力基础。
步步高披露的数据显示,今年上半年,自有品牌BL增长势能强劲。4月销售额突破100万元,环比增速超66%,品牌认知度快速提升;5月销售额环比增长30%,消费端接受度拓宽;6月销售额环比增长11.75%;7月进入爆发期,单月销售额达到3月的近6倍,增长势头迅猛。在规模效应下,采购成本摊薄、生产效率提升,叠加品牌溢价形成,毛利率“逐月进阶”,为公司利润增长注入强劲动力。
步步高方面认为,BL品牌半年内的亮眼成绩是公司零售转型、商品力重塑的生动注脚,为公司穿越行业周期、构建长期竞争壁垒提供了清晰的“品牌增长路径”。
时隔半年,永辉超市CEO一职终于尘埃落定。 2025年9月19日,永辉超市公告称同意聘任王守诚为首席执行官。10月13日,在新品发布会上,履新后的王守诚首次公开亮相,也是永辉第一次以线下发布会形式分享...
1月20日,永辉超市披露了2025年业绩预亏公告,一份远超市场预期的亏损“答卷”,再次将这家老牌商超的转型困境推至聚光灯下。尽管名创优品创始人叶国富临危受命,执掌改革近一年,力推“对标胖东来+激进关店...
尽管“胖东来模式”调改后门店吸引力正在提升,但永辉超市营收与净利润持续下滑,如今董事长也拟套现4亿离场。 董事长拟套现4亿离场 11月11日晚间,永辉超市发布股东减持公告。 公司持股5%以上股东、董事...
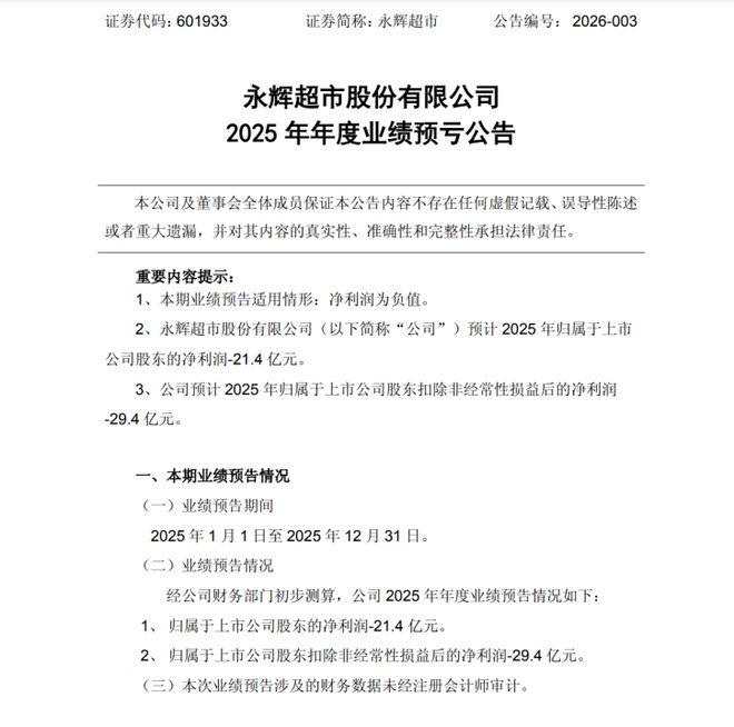
2026年1月20日,永辉超市的2025年业绩预告,让整个零售行业再次将目光聚焦在这位昔日商超巨头身上:归母净利润预亏21.4亿元,连续第五年亏损,亏损额同比扩大45.6%。 从2021年归母净亏39...
导语:“胖改”一年后,永辉超市仍未走出业绩亏损的周期。 7月14日晚间,永辉超市(601933.SH)发布公告,预计2025年半年度归母净利润亏损约2.4亿元,扣非后亏损约8.3亿元。永辉超市称,公司...
据公开简历显示,王守诚于1991年4月出生 ,自2017年北大硕士毕业后,王守诚以“融才”管培生身份加入永辉,历任CEO业务助理、集群运营合伙人、福建省区人力资源合伙人,闽赣省区人力资源总监,上海省区...