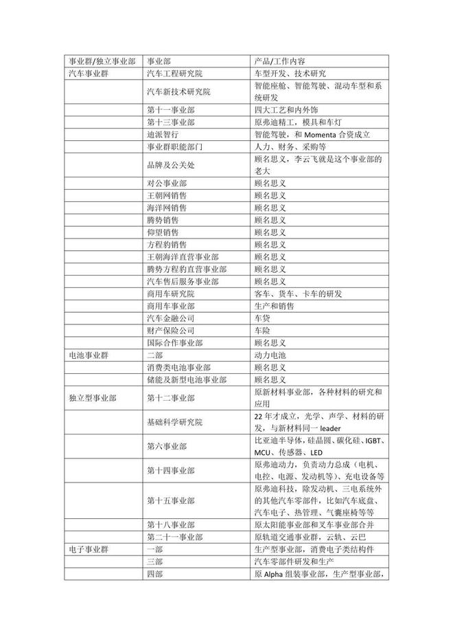
12月27日,比亚迪集团启动新一轮组织架构优化,核心变革聚焦汽车事业群,原第十三事业部正式撤销,其模具与车灯业务分别划归汽车工程研究院及第十一事业部。
此次调整同步涉及多项高管人事变动,旨在强化研发协同与资源整合,进一步巩固其在新能源汽车领域的领先地位。
具体调整为第十三事业部拆分重组,该事业部原专注于模具设计制造与车灯生产两大核心业务,调整后模具相关业务将划入汽车工程研究院(L1-事业部级),车灯业务则整体划归第十一事业部(L1-事业部级)管理,第十三事业部则撤销。
值得注意的是,第十一事业部原本负责整车冲压、焊接、涂装、总装四大工艺及内外饰生产,车灯业务的并入将实现关键零部件与整车制造的无缝衔接;模具业务归入汽车工程研究院,将进一步强化研发与制造环节的联动,缩短新产品开发周期。
分析指出,比亚迪通过此举剥离非核心职能、强化垂直管理,可提升研发效率并降低跨部门协作成本。
与业务调整同步落地的是人事任免与组织架构进一步完善。据文件,罗忠良被任命为汽车事业群商用车事业部总经理(兼,A1级),全面执掌商用车业务;吴衡出任第十一事业部总经理(总裁直管,B3级),负责整合后的整车制造及车灯业务;原商用车事业部总经理田春龙调任副总经理,职级降至C2级,同时免去其总经理职务;廉玉波不再兼任第十三事业部总经理(A3级)职务。


调整后,比亚迪事业群体系明确划分为汽车、电池、电子、轨道交通四大核心板块,辅以独立型事业部及海外销售单元。其中,汽车事业群作为营收主力,涵盖乘用车、商用车全链条研发,下设的工程研究院与新技术研究院将承担智能驾驶、电驱系统等前沿技术攻关;电池事业群则通过全球生产基地加速钠离子电池等新技术落地。
据了解,比亚迪第十三事业部的前身是弗迪精工,成立于2005年,核心职能聚焦汽车零部件研发与制造,包括模具设计与制造(覆盖整车冲压、焊接等工艺的模具开发)、车灯及注塑配件生产(车灯业务生产矩阵式LED大灯、贯穿式尾灯等,注塑配件包括A柱饰板、外后视镜等)、轨道交通零部件(为云轨系统研发减震组件,技术反哺高端车型底盘调校)。

业内认为,此次改革是比亚迪应对市场竞争的主动求变。比亚迪通过组织架构调整,提升了研发和生产效率,能在这场红海竞争中更具优势。
在海外市场,比亚迪的新能源汽车已经进入多个国家和地区。随着组织架构的优化,生产和研发效率提升,能更好地满足海外市场的需求,强化出海布局。
对于高端品牌发展,通过整合资源、加强品牌之间的协同,有望突破目前的困境,打造出真正具有竞争力的高端新能源汽车品牌,实现可持续发展,巩固其在全球新能源汽车市场的地位。
斑马消费 范建 在中国汽车市场竞争已进入白热化的当下,资金对于各大车企来说,显得尤为重要。 长安汽车已启动新一轮再融资,新央企中国长安拟向其投入60亿元。 与此同时,长安汽车旗下深蓝汽车、阿维塔等两家...
针对汽车行业价格战与“内卷”,国家再度发力整治。 本周召开的国务院常务会议针对新能源汽车产业领域出现的各种非理性竞争现象,提出:要加强成本调查和价格监测,强化产品生产一致性监督检查,督促重点车企切实履...
自2019年因冒充国家机关进行软暴力催收被查后,51信用卡的金融版图已大幅收缩。今年8月,公司正式从51信用卡改名为VALA,标志着公司主营业务从金融科技转型为新能源汽车。 虽然令其发家的信贷撮合早已...
近日,取得2024年新能源汽车电控/电机第三方“双冠王”的新能源汽车动力系统的行业龙头苏州汇川联合动力系统股份有限公司(简称“联合动力”,股票代码:301656)启动IPO发行,引发了市场的广泛关注...
来源:象视汽车(ID:xiangshi-qiche) 最近几年,发展迅猛的比亚迪,成为中国乃至全球汽车行业的当红炸子鸡。 殊不知,继比亚迪之后,又有一个中国汽车巨头正在冉冉升起。它甚至力压比亚迪,依靠...
“车圈恒大”引发的舆论风暴还在进一步发酵。 近日,比亚迪集团品牌及公关处总经理李云飞在微博发文,引用多家主流新能源车企财报数据正面回应唱衰言论。 李云飞表示,“最近好多朋友说,看到大量的文章、评论还有...